近日,中国农业科学院棉花研究所刘方研究员团队通过全基因组关联分析从陆地棉野生种系中挖掘到棉花苗期耐冷关键基因GhPRL,并解析了棉花耐冷性遗传机制,为棉花抗逆育种提供了新思路。相关研究成果以“Genetic insights into cold tolerance in cotton: GWAS identified GhPRL gene responsible for cold tolerance in cotton at seedling stage”为题发表在国际著名植物学期刊《工业作物和产品(Industrial Crops and Products)》(中科院一区TOP期刊,影响因子6.2)上。
 
棉花苗期遭受低温胁迫会严重影响其生长发育,导致产量和纤维品质下降甚至植株死亡。目前,关于棉花耐冷性的分子机制尚不明确。
 
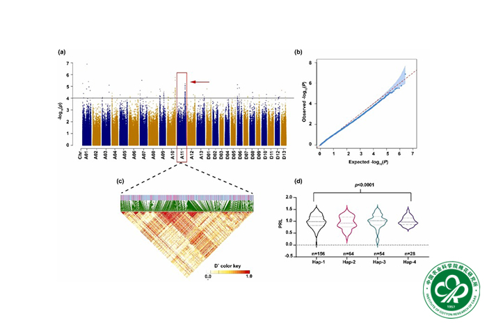
该研究以300余份陆地棉野生种系为研究材料,系统评估了低温胁迫下表型与遗传应答特征。通过全基因组关联分析,在A11染色体上鉴定出与耐冷性密切关联的关键遗传位点。连锁不平衡分析显示,该区域存在高度连锁不平衡现象,且与低温胁迫下的初生根长度性状显著相关。在该位点区域内,挖掘到关键耐冷候选基因GhPRL(Gh_A11G315100)。通过病毒诱导的基因沉默技术验证发现,GhPRL沉默植株在低温胁迫下表现出更严重的表型损伤、离子渗漏加剧及抗氧化活性降低,表明该基因在维持低温胁迫下植物生长发育过程中起着重要作用。研究结果揭示了棉花耐冷性的遗传基础,为培育耐冷棉花新品种提供了关键靶标基因。
 
该研究获得国家重点研发计划项目、国家自然科学基金、农科院青创项目、河南省自然基金等项目资助。中棉所刘方研究员和蔡小彦副研究员为共同通讯作者,中棉所已毕业巴基斯坦留学生Aamir Ali Abro和博士后Mubashir Abbas为论文共同第一作者。
 
原文链接:https://doi.org/10.1016/j.indcrop.2025.122164
 

 
陆地棉耐冷基因源的全基因组挖掘