Genetic insights into cold tolerance in cotton: GWAS identified GhPRL gene responsible for cold tolerance in cotton at seedling stage
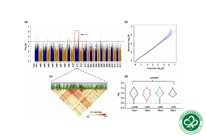
Cold stress during the seedling emergence stage severely affects the growth and development of cotton (Gossypium hirsutum), leading to reduced yield and plant health. Despite its importance, the molecular mechanisms underlying cold tolerance in cotton remain poorly understood. In this study, we analyzed 302 cotton accessions from the Cotton Research Institute in Anyang, China, to assess phenotypic and genetic responses to cold stress. Statistical analysis revealed significant reductions in primary root length (PRL) under cold stress. Genome-wide association studies (GWAS) identified key genetic loci associated with cold tolerance, particularly on chromosome A11. Linkage disequilibrium (LD) analysis revealed high LD in this region, which was significantly associated with primary root length (PRL) under cold stress. Within this locus, we identified 137 candidate genes. Among these, Gh_A11G315100 (GhPRL) emerged as a key candidate for cold tolerance, exhibiting significantly higher expression under cold stress in cold-tolerant varieties compared to susceptible varieties. Virus-Induced Gene Silencing (VIGS) of GhPRL confirmed its essential role in maintaining plant health under cold stress, with GhPRL-silenced plants showing greater phenotypic damage, increased ion leakage, and reduced antioxidant activity. This study provides valuable insights into the genetic basis of cold tolerance in cotton and identifies GhPRL as a critical target for future breeding efforts aimed at enhancing cold resilience.
